8. Ideate Features and Models
Use Ideation to accelerate feature engineering through an automated process that generates feature and model candidates based on your data and use case.
Ideation supports two modes:
- Fully Automated Mode – Runs the complete workflow from raw data to model generation with minimal user input.
- Semi-Automated Mode – Allows you to customize ideation settings, review and refine the generated results, and reuse insights from previous runs.
This tutorial focuses on the Fully Automated Mode and walks through the following tasks:
- Run Ideation.
- Access the Ideation Report.
- Review the Best Performing Model.
- Examine the Feature Selection.
- Explore a Single Feature in detail.
Note
For guidance on manually creating features, refer to the SDK tutorials.
Step 1: Run a New Ideation Workflow¶
-
Navigate to Ideation from the 'Ideate' section of the menu.
-
Select the use case: "Loan Default by client".

-
Click
to start the Ideation process. Optionally, you can choose to run Ideation with the Development Dataset we created in the previous tutorial.

Why use a Development Dataset ?
A Development Dataset helps speed up experimentation by working on smaller, representative data samples instead of full production tables. It is especially useful when dealing with very large tables where only a subset of the data is necessary for analysis.
-
Edit the Ideation name and description by clicking
.

-
Configure the ideation by clicking
. We will here set the training and validation observation tables to train models in Modeling Setup. Once done, click
.

-
Begin the automated Ideation workflow by clicking
.
Once the process is initiated, you’ll see confirmation that the run has started:

After the process completes, a list of models will be displayed for your review.

How Ideation Works
Ideation dynamically tailors feature generation to your use case. The process includes:
- Analyzing tables and relationships to identify relevant data.
- Inferring missing semantic tags based on column metadata.
- Recommending column transformations, such as time deltas, ratios, and differences.
- Identifying key filters to isolate critical events.
- Highlighting key columns for further feature engineering.
- Proposing appropriate aggregation time windows.
- Analyzing event frequency patterns to detect timing signals.
- Recommending and evaluating features for their semantic relevance.
- Detecting existing features in the Catalog to promote feature reuse.
- Conducting EDA on each feature and assigning an individual Predictive Score.
- Selecting a feature set based on SHAP value analysis.
- Running Machine Learning Models on the feature set.
Every step is transparently documented to ensure full traceability.
Step 2: Review the Ideation Report¶
-
Access the Detailed Report, describing each step of the ideation process, by clicking
next to the Ideation name "Fully Automated".
-
Visualize the full report with an indexed view in a new tab, by clicking
.
Step 3: Review Best Performing Model¶
-
Go back to
Model Trainingstep to access the ideation leaderboard and click on
for an overview.
-
Click on one Model to access more details.

-
Go to
Evaluatetab for interactive plots and insights into model's separability, ranking quality, calibration, and decision-threshold trade-offs. -
Select
ROC Curveto assess ranking quality.
-
Select
Precision–Recall Curveto handle imbalanced classification.
-
Analyze top-k performance via
KS / Gain Curve,Lift ChartorGain Report.


-
Select
Predicted Vs Actual Per Binfor a visual calibration check.
-
Select
Distributionto check class separability.
-
Select
Confusion Matrixto select a decision threshold and compare metrics and trade-offs interactively.

-
Review Feature Importance. Select
Per Feature Keyfor a deeper analysis when dictionary features are used.
-
Go to
Model Graphto review pre-processing steps and estimator.
Step 4: Review Feature Selection¶
Go to Feature Selection step to access suggested/manual feature selection and click on a feature selection (in our example, only one is available) to get an overview how this selection was generated, the signals captured and table columns used.

Step 5: Review a Single Feature¶
-
Select the
Featurestab of theFeature Selectionstep to review the suggested features.
-
Click on a feature to open its details. You can use the filter
or the search
, to find a specific feature.

-
Check Semantic Relevance in the
Abouttab of the feature.
-
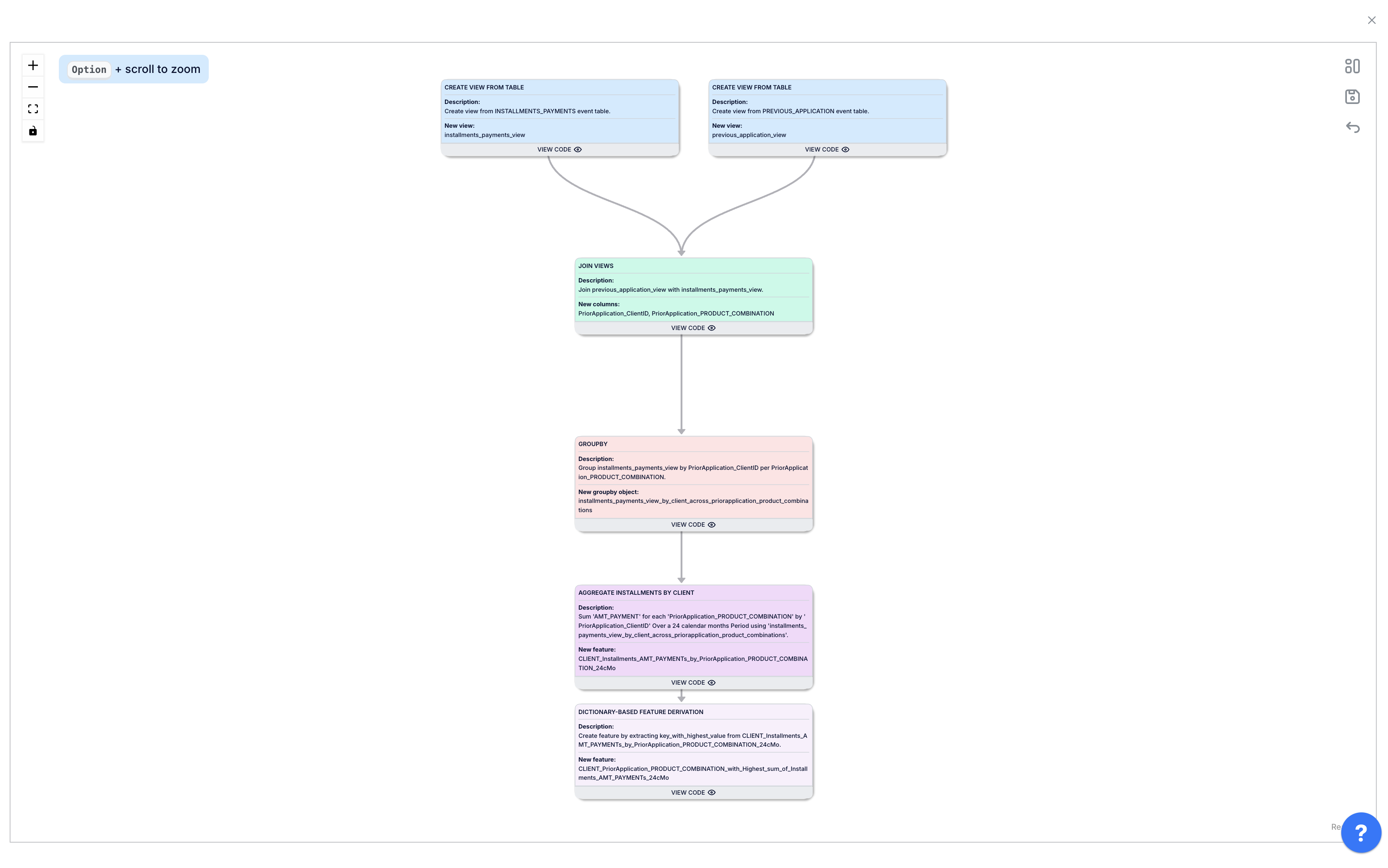
Explore Feature Lineage by going to the
Lineagetab and click
to trace the feature's origin and transformations.

-
Analyze Feature Distribution and its relationship with the Target in the
EDAtab.
-
Interact with EDA Plots. Within the
EDAtab, click on the plot to activate tooltips for additional insights.
-
Go to the 'SDK Code' tab of the feature.
